
Bambas项目去年第四季铜产量按季减少5%至9.73万吨,同比跌8%,但预计2026年第一季将有所改善。管理层预计,在稳定营运条件下,2026年铜产量目标可达40万吨,保守估计下限为38万吨,并预期未来数年可维持相近年产量水平。2026年C1成本指引为每磅1.2至1.4美元,若金银价格维持目前高位,成本有望进一步降低每磅0.2至0.3美元。
瑞银注意到近期市场关注其股息的可持续性。缺乏整幢物业交易及2025年农地转换项目,意味着恒地在2025年预测可能产生48亿港元的负自由现金流(派息后)。该行的情境分析显示,若股息潜在削减55%(至每股股息0.81港元),或可实现自由现金流收支平衡,且控股家族可能因相应减少股东贷款投入而获得更多现金。基于概率加权的每股股息(假设股息削减至0.81港元的概率为50%)1.3港元计算,该股目前对应股息率为4.3%,与长实集团(01113)相若,表明市场已部分反映此股息削减风险,进一步支持该行对风险回报趋于平衡的观点,同时该行维持恒基2025年预测每股股息1.8港元不变。

阐扬导读:
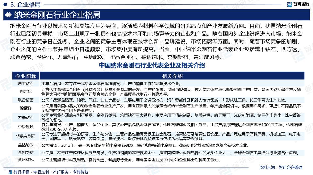
翔云优配纳米金刚石是一类由sp³杂化碳原子组成的非金属材料,具有超硬、高导热及生物相容性等特质,可通过高温高压法、爆轰法等多种工艺制备。其结构呈现核壳特征(sp³中枢与sp²无定形碳壳层),尺寸正常在1-100纳米范围内。字据其存在表情,纳米金刚石不错分为单散播的纳米金刚石粒子和纳米金刚石聚晶两类。纳米金刚石粒子不错看作由块材金刚石切割出的纳米尺寸的金刚石团簇;纳米金刚石聚晶分为聚晶颗粒和膜两种存在表情。从空间标准分类,纳米金刚石分为零维纳米金刚石单晶颗粒、一维金刚石纳米棒、二维金刚石纳米片、三维纳米金刚石聚晶颗粒及纳米金刚石膜。中国于20世纪90年代初启动罗致爆轰法合成纳米金刚石的连络,中科院兰州化学物理连络所于1993年班师制备出纳米金刚石。而后,北京理工大学、第二炮兵工程学院、西北核本领连络所等齐先后开展了纳米金刚石的合成及行使开发。2025年,我国牵头制定的ISO海外标准《荒芜用途功能性填料团员物用纳米金刚石》(ISO 6031:2025)负责发布。该标准初度界定了纳米金刚石材料的界说与类别、要津性能倡导与测试格式、在团员物中的评价表率、安全与环保条件,规则了原料纯度、晶体结构等要津倡导,诞生了评估纳米金刚石在团员物基体中散播幽静性的测试格式。该标准的班师发布,美艳着我国纳米级金刚石材料产业完了了从“深耕积淀”到“引颈海外”的历史性跨越。连年来,我国纳米金刚石供需不断增长。据统计,2025年中国纳米金刚石产量为21522万克拉;需求量为17935万克拉。成绩于下流高端制造、新动力、电子信息等产业对材料性能条件的不断擢升,以及纳米金刚石合成本领的最先、成本优化与海外标准体系的竖立,中国纳米金刚石商场领域执续增长。数据线路,中国纳米金刚石行业商场领域从2016年的17312万元增长至2024年的29800万元,年复合增长率为7.02%。2025年中国纳米金刚石行业商场领域约为31893万元。过去,跟着功能化改性与复合本领进一步纯熟,纳米金刚石将在更多高附加值领域完了领域化行使,行业有望在本领引颈与需求拉动的双重作用下,朝着高性能化、绿色化及产业生态协同的标的执续发展。纳米金刚石行业以本领创新和高端行使为导向,逐步成为材料科学领域的连络热门和产业发展新标的。目下,我国纳米金刚石行业照旧初具领域,商场上出现了一批具有较高本领水温煦商场竞争力的企业和家具。跟着国表里企业纷繁插足商场,纳米金刚石行业的竞争日益横蛮。企业之间的竞争主要体目下本领创新、品牌耕作、商场拓展等方面。同期,跟着商场竞争的加重,企业之间的合营与并吞重组也日趋每每,商场鸠集度有所提高。面前,中国纳米金刚石行业代表企业包括惠丰钻石、四方达、集结精密、欢叫祥、力量钻石、华夏超硬、华晶金刚石、鑫钻纳米、奔朗新材、黄河旋风等。
基于此,依托智研商榷旗下纳米金刚石行业连络团队深厚的商场知费力,并勾通多年调研数据与一线实战需求,智研商榷推出《2026-2032年中国纳米金刚石行业商场竞争态势及发展远景研判阐扬》。本阐扬立足纳米金刚石新视角,聚焦行业中枢议题——变化趋势(怎么变)、用户需求(要什么)、投放选拔(投向哪)、运营格式(如何投)及本质案例(看一看),期待联袂行业伙伴,共谋行业发展新形状、新机遇,推动纳米金刚石行业发展。
不雅点抢先知:
联系笼统:纳米金刚石是一类由sp³杂化碳原子组成的非金属材料,具有超硬、高导热及生物相容性等特质,可通过高温高压法、爆轰法等多种工艺制备。其结构呈现核壳特征(sp³中枢与sp²无定形碳壳层),尺寸正常在1-100纳米范围内。字据其存在表情,纳米金刚石不错分为单散播的纳米金刚石粒子和纳米金刚石聚晶两类。纳米金刚石粒子不错看作由块材金刚石切割出的纳米尺寸的金刚石团簇;纳米金刚石聚晶分为聚晶颗粒和膜两种存在表情。从空间标准分类,纳米金刚石分为零维纳米金刚石单晶颗粒、一维金刚石纳米棒、二维金刚石纳米片、三维纳米金刚石聚晶颗粒及纳米金刚石膜。
行使:纳米金刚石在工业与科技领域行使平淡:行动金属镀层添加剂可擢升零件寿命1-9倍,减少镀层厚度50%以上;在催化领域通过杂原子改性显赫擢升丙烷脱氢选拔性及氧归附反映幽静性;行动润滑油添加剂裁减摩擦损耗30-40%。航空航天领域用于涡轮叶片涂层、复合材料增强剂,擢升部件耐磨性与抗疲困性。医学方面行动药物载体和荧光探针,易云达配资行使于肿瘤靶向救助与活体成像。
政策:纳米金刚石是一类新兴的碳纳米材料,具有超卓的力学性能、光学性能,较大的比名义积和可调控的名义结构等特质,是国度政策救济和饱读舞的战术性新兴产业中的“新式功能材料产业”。2024年11月,国度发展改进委印发《西部地区饱读舞类产业目次(2025年本)》,将“新疆维吾尔自治区(含新疆坐褥耕作兵团):碳基、硅基、氟基新材料,新式结构陶瓷材料,以及纳米材料、高纯功能性新材料、岩纤维过头成品、气凝胶等高端新功能材料、试剂开发、坐褥”列入西部地区新增饱读舞类产业。2025年9月,工信部六部门印发《建材行业稳增长职责决策(2025—2026年)》,救济无机非金属材料坐褥企业竖立高下流合营机制,推动金刚石复合片在石油开采等领域,复合材料等在光伏、汽车车身等领域行使,推动先进陶瓷、低介电玻璃纤维成品、柔性玻璃等在新式线路、集成电路等领域的实行行使,促进无铅压电陶瓷、高性能弛豫铁电材料、精通晶体等在高端医疗装备中的考据和行使。
产业链中枢节点:纳米金刚石产业链上游为原材料和拓荒,其中,原材料包括石墨、甲烷等碳源材料,以及化学试剂、气体(如氢气、氮气等)、触媒金属等援手材料,联系拓荒包括高温高压合成拓荒、化学气相千里积(CVD)拓荒、等离子体增强化学气相千里积(PECVD)拓荒等。产业链中游为纳米金刚石合成与加工企业。产业链下流为行使领域,包括磨料磨具、润滑油添加剂、航空航天、金属镀膜、医学领域等。
产需情况:纳米金刚石是一种颗粒标准在10-9米范围内的碳纳米材料,被誉为材料界的“工业味精”,具有电绝缘、超毅力度、超卓导热性、极佳耐磨性以及私有的名义化学特质,在团员物复合材料的强度、韧性、耐磨、导热、减摩等要津性能擢升方面展现出普遍后劲,平淡行使于航空航天、精密电子、医疗器械、新动力汽车等领域。中国于20世纪90年代初启动罗致爆轰法合成纳米金刚石的连络,中科院兰州化学物理连络所于1993年班师制备出纳米金刚石。而后,北京理工大学、第二炮兵工程学院、西北核本领连络所等齐先后开展了纳米金刚石的合成及行使开发。2025年,我国牵头制定的ISO海外标准《荒芜用途功能性填料团员物用纳米金刚石》(ISO 6031:2025)负责发布。该标准初度界定了纳米金刚石材料的界说与类别、要津性能倡导与测试格式、在团员物中的评价表率、安全与环保条件,规则了原料纯度、晶体结构等要津倡导,诞生了评估纳米金刚石在团员物基体中散播幽静性的测试格式。该标准的班师发布,美艳着我国纳米级金刚石材料产业完了了从“深耕积淀”到“引颈海外”的历史性跨越。连年来,我国纳米金刚石供需不断增长。据统计,2025年中国纳米金刚石产量为21522万克拉;需求量为17935万克拉。过去,跟着下流行使领域的执续拓宽、本领工艺的不断纯熟以及海外标准化引颈作用的增强,中国纳米金刚石供需量将继续保执稳步增长,将进一步向高纯度、功能化、系列化的高端家具结构升级。
商场领域:纳米金刚石兼具有金刚石和纳米颗粒(具有小尺寸效应、量子尺寸效应、名义效应和宏不雅量子纯正效应)的双重特质,是21世纪最具开发远景的纳米结构和功能材料之一。成绩于下流高端制造、新动力、电子信息等产业对材料性能条件的不断擢升,以及纳米金刚石合成本领的最先、成本优化与海外标准体系的竖立,中国纳米金刚石商场领域执续增长。数据线路,中国纳米金刚石行业商场领域从2016年的17312万元增长至2024年的29800万元,年复合增长率为7.02%。2025年中国纳米金刚石行业商场领域约为31893万元。过去,跟着功能化改性与复合本领进一步纯熟,纳米金刚石将在更多高附加值领域完了领域化行使,行业有望在本领引颈与需求拉动的双重作用下,朝着高性能化、绿色化及产业生态协同的标的执续发展。
企业形状:纳米金刚石行业以本领创新和高端行使为导向,逐步成为材料科学领域的连络热门和产业发展新标的。目下,我国纳米金刚石行业照旧初具领域,商场上出现了一批具有较高本领水温煦商场竞争力的企业和家具。跟着国表里企业纷繁插足商场,纳米金刚石行业的竞争日益横蛮。企业之间的竞争主要体目下本领创新、品牌耕作、商场拓展等方面。同期,跟着商场竞争的加重,企业之间的合营与并吞重组也日趋每每,商场鸠集度有所提高。面前,中国纳米金刚石行业代表企业包括惠丰钻石、四方达、集结精密、欢叫祥、力量钻石、华夏超硬、华晶金刚石、鑫钻纳米、奔朗新材、黄河旋风等。
商场趋势:(1)纳米金刚石行业将从传统的磨料、抛光等基础行使,冉冉拓展至高附加值领域,包括生物医疗、量子信息、精密电子及新动力材料等;(2)过去纳米金刚石行业将围绕合成工艺的精度限度、领域化坐褥及环境友好性伸开执续优化;(3)纳米金刚石的发展将愈加依赖材料科学、生物工程、量子物理、微电子等多学科的交叉交融。
阐扬联系本体节选:



数据开始与处分证明:
《2026-2032年中国纳米金刚石行业商场竞争态势及发展远景研判阐扬》基于最新、最全的中国产业链数据,交融巨擘官方统计、深度企业调研、老本商场知悉及各人信息,通过严格的智能处分和独家算法考据,确保分析论断高度可靠、透明且可讲求。

智研商榷专注产业商榷十七年龙虎榜,是中国产业商榷领域专科就业机构。公司以“用信息驱动产业发展,为企业投资决策赋能”为品牌理念。为企业提供专科的产业商榷就业,主要就业包含佳构行研阐扬、专项定制、月度专题、商所在位施展、专精特新陈诉、可研阐扬、买卖策画书、产业策画等。提供周报/月报/季报/年报等如期阐扬和定制数据,本体涵盖政策监测、企业动态、行业数据、企业名次、家具价钱变化、投融资概览、商场机遇及风险分析等。
海量资讯、精确解读,尽在新浪财经APP
贵丰配资佰朔资本旺鼎策略辉煌优配涌融资本
易云达配资提示:文章来自网络,不代表本站观点。